工程技术研究中心

当前位置: 首页 >> 科学研究 >> 科研平台 >> 工程技术研究中心 >> 正文

湖北省生物多肽糖尿病药物工程技术研究中心

校对: 责编: 终审: 时间:2023-02-20 00:00:00 阅读:

 

一、机构简介

本中心于2014年被湖北省科技厅认定为湖北省工程技术研究中心。

本中心以TYC234CC太阳成集团为依托单位,以武汉华龙生物制药有限公司为共建单位,以“TYC234CC太阳成集团生物药物研发技术中心”、“生物多肽糖尿病药物湖北省协同创新中心”为平台,以创制国际一流自主知识产权的、安全高效的生物多肽糖尿病防治药物为主要研究开发方向。

目前,本中心负责人为阮金兰教授,共有研发人员45人,组织结构如下:

        

二、总体发展目标

“湖北省生物多肽糖尿病药物工程技术研究中心”以国家急需的生物多肽糖尿病药物研发为切入点,以创制国际一流自主知识产权的生物多肽糖尿病防治新药为目标,搭建一个地方高校、生物制药企业共建的互惠共赢和资源共享的联合创新平台,促进行业创新水平的提升和地区产业创新能力的提高;建设一个较为完善、专门的新型特异性速效、长效生物多肽糖尿病防治药物研究开发机构,健全管理制度和运行机制,引领地区产业特色发展;形成一个高素质优秀生物多肽糖尿病药物创新“人才高地”和研发、产业转化及产品推广的优秀团队,承担一批国家和地区生物多肽糖尿病药物重大科技攻关项目以及综合性工程技术试验任务,加快科技成果工程化和产业化,全面提升服务社会的能力;创制一批成药性好、具有国际先进水平的生物多肽糖尿病药物及产品,加速制药企业产品升级与更新,提升市场竞争能力,促进其可持续发展;打造一个在全国具有明显优势与特色的湖北生物制药龙头企业,带动区域乃至国家生物医药行业、领域的技术进步,创造更加显著的经济效益和社会效益,为实现湖北省生物产业区域发展目标、推进创新型湖北建设做出实质性贡献。

三、研究成果

1、近三年来,工程技术研究中心以市场为导向,注重科技创新和开发新产品,通过不懈的努力,取得发明专利 11 项,实用新型专利 17 项。主要专利如下:

         

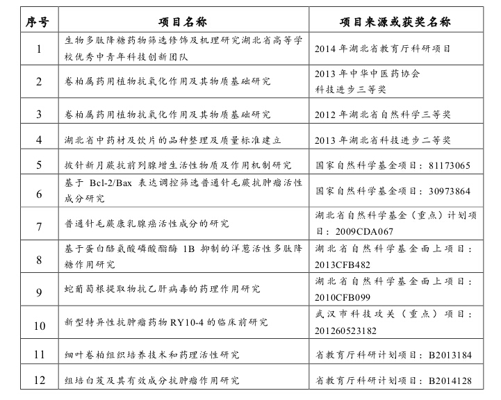
2、近三年来,工程技术研究中心药物研发实验室主要以天然药物活性成分确定、筛选、机理研究等方面为主,取得多项国家、省、市级科研项目,具体明细如下:

         

3、近三年工程技术中心业务骨干代表性科研论文。

Lei Xiang . Antiviral activity of total flavonoid extracts from Selaginella moel-lendorffii Hieron against coxsackie virus B3 in vitro and in vive. Evidence-Based Complementary and Alternative Medicine 2014.

Liu Yang . Adminstration of chromium(III)and manganese(II) as a potential protective approach against daunorubicin-induced cardiotoxicity in vitro and in vivo experimental evidence. Biological Trace Element Research 2013.

Guo XianPu . Nuclear and cytoplasmic genome components of solanum tuberosum+ S. chacoensesomatic hybrids and three SSR alleles related to bacterial wilt resistance. Theoretical and Applied Genetics 2013.

Li Ming . Comparative study of strese by four hezvy metals on hlamydomonas reinhardtii and the potential application in bbe algae taximeter. Fresenius Environmental Bulletin 2013.

Ruan Jinlan *. A novel compound RY10-4 induces apoptosis and inhibits invasion via inhibiting STAT3 through ERK-, p38-dependent pathways in human lung adenocarinoma A549 cells. Chemico-Biological Interactions 2014.

Ruan Jinlan *. Multitargeted protective effect of Abacopteris penangiana against carrageenan-induced chronic prostatitis in rats. Journal of Ethnopharmacology 2014.

Ruan Jinlan *. Prostatic protective nature of the flavonoid-rich fraction from Cyclosorus acuminatus on carrageenan-induced non-bacterial prostatitis in rat. Pharmaceutical Biology , 2014.

Ruan Jinlan *. A novel protoapigenone analog RY10-4 induces breast cancer MCF-7 cell death through autophagy via Akt/mTOR pathway. Toxicology and Applied Pharmacology 2013.

Ruan Jinlan *. Ethanol extract of Adiantum capillus-veneris L. suppresses the production of inflammatory mediators by inhibiting NF κ B activation. Journal of Ethnopharmacology 2013.

Zhang LiQiang . Type I restriction-modification system and its resistance in electroporation efficiency in Flavobacterium columnare. Veterinary Microbiology 2012.


         




下一条:湖北省工程技术研究中心的通知

关闭