科研动态

当前位置: 首页 >> 科学研究 >> 科研动态 >> 正文

太阳成城集团tyc234cc研究成果:茯苓寡糖通过调节肠道菌群改善糖脂代谢紊乱

校对: 责编: 终审: 时间:2022-06-06 00:00:00 阅读:

 

 

近日,太阳成城集团tyc234cc朱琳老师在《The Journal of Nutritional Biochemistry》杂志上发表了最新研究成果Regulation of gut microbiota and intestinal metabolites by Poria cocos oligosaccharides improves glycolipid metabolism disturbance in high-fat diet-fed mice。该研究表明,茯苓寡糖(PCO)能够通过调节肠道菌群及其相关代谢产物改善高脂饮食(HFD)诱导的肥胖小鼠的糖脂代谢紊乱,为糖脂代谢相关疾病的防治提供了新的思路。

随着当代社会人们生活水平的提高和生活习惯的改变,肥胖相关的代谢疾病发病率逐年增加,肥胖症的高患病率已成为公共卫生的一大挑战。肥胖是由于营养过剩导致的机体白色脂肪的堆积,并进一步诱发一系列代谢性疾病,例如高血脂、高血糖、动脉粥样硬化、非酒精性脂肪肝(NAFLD)和高血压等。根据世界卫生组织(WHO)的统计,44%的糖尿病、23%的心脏病和最高41%的癌症均由肥胖引起。因此,目前我国已将肥胖列为重大公共健康问题之一。由于目前针对肥胖的临床用药相对匮乏,并存在一定的用药安全问题,迫切的需要开发对机体更加安全有效的相关药物。
茯苓作为我国传统中药,具有很好的利水渗湿、健脾宁心之功效。作为茯苓的主要成分,茯苓多糖具有很好的抗癌、抗炎、免疫调节和抗氧化等作用,并被证实可以通过调节肠道微生物群来改善高血糖、高脂血症和肝脏脂肪变性。考虑到茯苓多糖低水溶性对于生物利用度的影响,我们首次从茯苓中提取了茯苓寡糖(PCO),并探索了PCOHFD诱导的糖脂代谢紊乱的调控机制。
本研究在HFD诱导的小鼠糖脂代谢紊乱模型中,采用PCO进行干预,其结果显示PCO能够有效抑制腹部脂肪细胞的肥大,并能调节脂肪酸合成相关因子(如G6PaseFASNDGAT)的mRNA水平。同时PCO还能够改善高脂饮食诱导的脂肪组织的炎症因子的表达(如TNF-αIL-1βIL-6COX-5bMCP-1)(图1)。
 
1 PCO改善HFD诱导的脂肪细胞肥大和脂肪酸合成
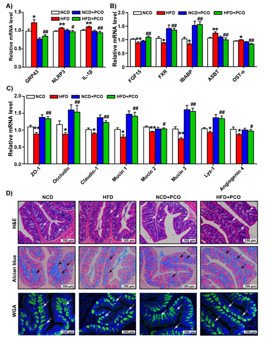
不仅如此,PCO还能够显著抑制肠道组织的炎症因子GRP43NLRP3IL-1β的表达,并通过促进结肠组织中化学屏障因子粘蛋白(Mucin 1Mucin 2Mucin 3)和机械屏障因子紧密连接蛋白(ZO-1OccludinClaudin-1)的表达保护肠屏障结构和功能完整性(图2)。

 
2. PCOHFD饮食小鼠结肠组织肠屏障破坏的修复作用
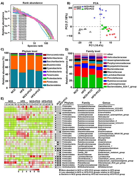
肠道微生物群对于维持肠道稳态和改善糖脂代谢至关重要。为了确定肠道菌群在PCO改善糖脂代谢紊乱的作用,通过16S rDNA测序分析了四个实验组中肠道菌群的丰度变化。我们发现在HFD喂养的小鼠中一系列肠道细菌在门水平和科水平上表现出明显的丰度变化,表明这些细菌在代谢疾病的发展过程中受到了影响,并且通过PCO干预可以恢复肠道菌群的紊乱。因此,我们推测PCO可能通过调节肠道菌群紊乱来预防代谢失衡的发生。在属水平上的研究进一步发现PCO降低了与肥胖和肠道菌群紊乱相关的幽门螺杆菌(Helicobacter)、毛螺菌NK4A136Lachnospiraceae NK4A136 group)、另枝菌属(Alistipes)、瘤胃球菌(Ruminococcus_1)、粪杆菌(Faecalibacterium)等的丰度;并促进了益生菌乳酸杆菌(Lactobacillus)和梭菌Clostridium)的上调(图3)。因此我们初步推测PCO改善糖脂代谢的机制可能与其对肠道菌群的调节作用相关。

 
3 PCO对于HFD小鼠肠道菌群紊乱的调节作用
通过Spearman的相关性分析,我们初步证实了肠道微生物群及其代谢物的改变与代谢标志物的改变显著相关。最后,通过抗生素实验和粪菌移植实验,我们进一步验证了肠道菌群及其代谢物治疗糖脂代谢的关键作用。

 
4. PCO改善糖脂代谢紊乱的作用机制图
据了解,本课题初步证实了PCO作为益生元通过重塑肠道微生物群结构治疗肥胖相关代谢疾病的潜力,为未来肥胖相关疾病的防治提供了新的策略。
 
 



上一条:太阳成城集团tyc234cc最新科研成果:为未来肥胖相关疾病的防治提供了新策略
下一条:太阳成城集团tyc234cc一校友参与研究成果论文发表在science主刊

关闭